英冠焦点战 德比郡迎战西布罗姆维奇全方位解析皇冠现金网

在漫长而胶着的英冠赛季中德比郡对阵西布罗姆维奇的这场对决无疑是一场值得被单独拎出来细细拆解的焦点战无论是从升级格局还是从球队风格与临场博弈的角度来看这场比赛都具备十足的看点本文将围绕双方近期状态战术特征关键球员以及心理层面等多个维度展开分析并在此基础上给出相对理性的比分预测帮助读者在信息扎堆的赛前舆论中找到更具参考价值的视角
,,整体形势与心理博弈 对德比郡而言主场迎战西布罗姆维奇既是机会也是考验球队在英冠的定位更偏向于希望冲击附加赛席位的搅局者因此每一场面对传统升级热门的比赛都带有一定的证明意味而西布罗姆维奇则长期以冲超热门自居哪怕阵容有起伏但整体班底和财政实力仍然在英冠处于中上水平从心理层面看西布罗姆维奇承受的结果压力明显更大他们不仅要拿分还要用内容说话而德比郡则可以在主场环境中选择稍微主动也可以伺机反击心态更有回旋余地

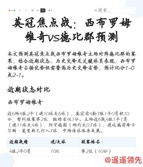
德比郡近况与技战术特点 德比郡本赛季的整体基调是稳字当头在面对联赛中强度较大的对手时球队往往会选择中低位防守加快速推进边路的思路通过压缩中路空间迫使对方把球引向边线再利用本方边后卫和后腰的协防完成抢断之后再迅速打到前场从数据和比赛画面来看德比郡在主场通常会在前二十分钟保持相对高位尝试施压抢开局若早早取得进球接下来就会转入更谨慎甚至略显保守的节奏在阵容层面德比郡的中卫组合整体高度和对抗能力不错但在回追速度和身后保护上略显吃力因此一旦前场逼抢失败中场保护不到位就很容易被对手利用身后空间制造威胁同时德比郡在定位球端有一定优势尤其是角球和前场任意球的战术设计较为丰富经常通过前点蹭后点包抄的固定套路撕开对手防线这也是他们对阵强队时最具现实杀伤力的得分方式之一
,,西布罗姆维奇状态解析与战术结构 西布罗姆维奇在英冠的技术含量和控球能力一向不低球队倾向于通过稳健的后场组织加两翼拉开宽度来撕扯对手防线中场核心在节奏控制和长短传转换上起到关键枢纽作用面对像德比郡这样中路密集的防守体系西布罗姆维奇大概率会选择从边路做文章一边通过边锋与边后卫的叠加进攻制造人数优势另一边则利用反侧转移寻找弱侧空档此外西布罗姆维奇在反抢上的积极性值得注意当他们丢球后往往会在三到五秒内组织高压反抢尽量把德比郡的反击扼杀在萌芽阶段不过这种高压策略也带来一定风险一旦第一道反抢失败球队背后就会露出较大的纵深空间如果德比郡通过一脚直塞或斜传精准打到肋部就有机会形成极具威胁的快速推进局面因此这场对决在很大程度上会变成西布罗姆维奇反抢质量与德比郡出球速度之间的搏弈
,皇冠足球网,关键球员与潜在X因素 在德比郡这边前场支点型前锋的存在极其重要他不仅要在反击时起到护球和做墙的作用还需要通过不断牵扯对方中卫的站位为后插上的中场和边锋制造空间一旦他的背身拿球出现问题德比郡的整体反击体系就会变得支离破碎因此这名球员的个人状态极大影响主队的进攻下限此外德比郡的门将在高空球处理和门线反应方面相对可靠但在出击时刻选择上偶尔会出现犹豫如果西布罗姆维奇在传中球和二点球争夺上做足文章这一点有可能被放大为胜负手 相比之下西布罗姆维奇的关键点更偏向于中前场串联者和两翼突破手中场核心在面临德比郡密集防守时是否能通过提前观察和快速出球撕开第一道防线将直接决定球队的进攻效率而边路突破球员如果在一对一过人中占据优势就很可能把德比郡的防线打散形成连续的倒三角传球机会这些都是潜在的破局点 此外还需要关注一个往往被忽视的X因素那就是比赛节奏的摇摆期英冠比赛中常见的情况是前二十分钟双方互相试探中段一度陷入拉锯直到某个个人失误或高质量远射打破僵局在这种阶段谁能更冷静地处理球权减少无谓的横传失误谁就更有机会掌控主动
,,典型比赛案例的参考价值 从过往英冠交锋和两队近期面对相似对手的比赛来看可以总结出一些具有代表性的场景例如德比郡在主场对阵另一支偏向控球的升级热门时曾采用前场三人联动高压逼抢加后场快速长传找身后的策略短时间内打乱了对方节奏并依靠定位球取得领先但随着体能下滑和阵线回收他们在最后二十分钟屡屡被对方强势压制如果不是门将多次高接低挡比分很可能被逆转这说明德比郡在整场比赛中保持高强度防守的能力有限一旦比分领先往往会退得过深把主动权完全交出去 与之相对西布罗姆维奇在客场对阵稳守反击型对手时则展示了强大的控场能力通过耐心传导不断拉扯对方阵型在下半场中后段逐渐消耗对方体能最终依靠边路传中和禁区混战完成破门这类比赛也提示我们西布罗姆维奇在面对被动防守体系时具备后程发力的能力他们不怕拖入消耗战反而往往能在对手注意力下降时抓住机会
,,战术对位与细节层面的博弈 从战术对位的角度看这场比赛很可能呈现出一种画面西布罗姆维奇在中后场通过不断的横向转移寻找边路突破口而德比郡则在本方半场密集布防并试图通过中场拦截打出直塞反击若德比郡的边路防守在一对一中频繁被突破那么他们就会被迫增加协防人数进一步压缩中路出球线路导致反击质量下降换言之德比郡边后卫的防守稳定性将直接影响全队的进攻转化效率 同时定位球对这场比赛的重要性不容忽视两队都具备一定的高空球能力也都有相对成熟的战术设计在局面胶着甚至进入僵局时一个角球或前场任意球的处理就可能改变走向因此无论是防守端的盯人质量还是进攻端的跑位掩护都需要被放到更高权重来看若哪一方在定位球上出现明显失误很可能被对手放大成致命打击

比分预测与结果趋向 综合主客场因素近期状态战术匹配度以及英冠整体的对抗环境可以预期这将是一场节奏不算飞快但对抗强度极高的比赛德比郡在主场有望利用开局阶段的积极性制造出一到两次有威胁的反击或定位球机会而西布罗姆维奇则更擅长通过控球把比赛拖入自己熟悉的节奏从概率上看西布罗姆维奇在控场和机会数量上略占上风但德比郡的主场得分能力同样不容小觑 在考虑到英冠一贯的整体均衡性与两队在攻防两端都存在的细小隐患之后一个相对合理且兼顾风险的预测是双方最终打成一比一平局西布罗姆维奇在控球和射门次数上占优但德比郡凭借高效的反击或定位球收获进球而客队也能依靠下半场持续施压扳平比分 对那些更偏向博冷或追求稍激进观点的读者来说也可以将德比郡二比一小胜视为次要分支结果前提是主队在上半场就能取得领先并在防守端保持足够专注然而从整体理性判断出发一比一的结果更贴合两队当前的综合实力对位特点以及英冠比赛中常见的比赛走势皇冠现金网